Feliz ano novo para todos, mega atrasado!
No blog sempre frisei a importância de um buffer no caminho do sinal da guitarra. Outro circuito que para mim é indispensável é um bom boost. Pensando nisso resolvi fazer um pedal “frankenstein” para ser o primeiríssimo na cadeia de pedais e suprir em um só aparelho a necessidade de um buffer para evitar perdas de sinal e um boost limpo que vai bem em qualquer equipamento.
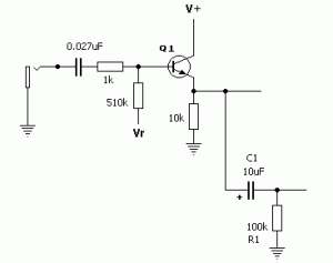
Escolhi dois circuitos simples e muito conhecidos por todos. O buffer utilizado em todos os Ibanez Tubescreamer:
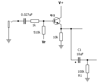
E o boost, circuito simples e clássico do Electro Harmonix LPB1:
Como é um pedal para ser utilizado como o primeiro de todos para justamente evitar perdas de sinal, resolvi que não teria bypass, e sim uma comutação entre a saída do buffer e do boost. Então quando o pedal está “desligado”, na verdade está o buffer atuando no sinal:
O circuito apresentado funcionou muito bem e o chaveamento é totalmente silencioso. No esquema está como OUT1 para o buffer e OUT2 para a saída do boost. Um esquema tão simples que não compensa desenhar e fazer uma placa. Uma protoboard é mais que suficiente. Pode ser alimentado sem problemas por uma bateria de 9v que dura meses.
No pedal que montei para mim instalei um led que indica quando o boost está ligado. Quem vê pensa apenas que é um pedal de boost com True Bypass. O resultado não poderia ser melhor. O buffer atua muito bem e a guitarra não perde brilho mesmo utilizando vários pedais na sequência. O boost é limpo e com bastante ganho e empurra bem outros pedais e amplificadores valvulados.
***Atualizado 30-01-2015***
Como disse, não é necessário criar uma placa para o circuito. Mas o meu grande amigo Fábio Luiz desenvolveu um PCI muito legal baseado no esquema que coloquei aqui. Como o potenciômetro é soldado diretamente na placa, elimina o problema de fazer um suporte para ela.

*****Atualização 15/06/2019*****
Como surgiram algumas dúvidas sobre a ligação na chave DPDT, atualizo aqui com um diagrama simples como funciona. Lembrando que o jack de entrada vai ligado diretamente ao in do circuito e apenas é chaveada a saída entre buffer ou boost:







Você precisa fazer login para comentar.