Retomando o ritmo do blog e preparando mais um mês, o novo achado é o blog Guitars Maníacos. Muito conteúdo bacana e útil em diversos níveis de conhecimento. O blog é bem divertido de ler e abrange todos os estilos e facetas do mundo guitarrístico.
Arquivo mensal: outubro 2013
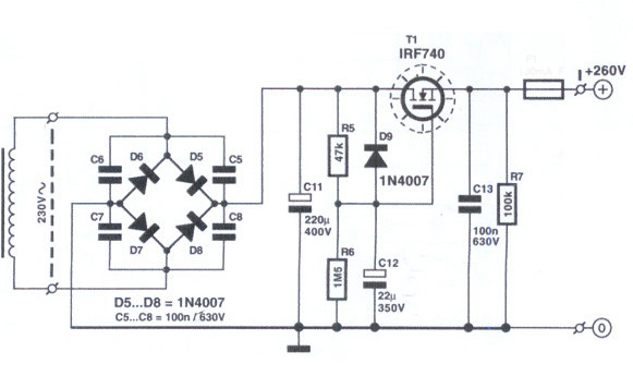
Fonte para Preamp
Achei mais um esquema bacana que acaba por completar o anterior sobre filamentos. Trata-se de uma fonte estabilizada de alta tensão para válvulas de preamp. Até pode ser utilizada em powers de baixa potência, pois dá 50mA de corrente total, mas é preciso modificar o projeto para trabalhar com tensões mais altas. O esquema foi projetado para receber 230v AC e disponibilizar na saída cerca de 260v DC filtrados e devidamente estabilizados.
A fonte silenciosa é a garantia de um som cristalino em preamps do tipo Fender. Provavelmente em preamps de médio e alto ganho também fique boa.
B. Blender
Nesta semana o leitor Eduardo Kaiser entrou em contato com o blog pois ele queria misturar o som limpo da guitarra com um overdrive. Esta técnica é muito utilizada por grandes guitarristas e tem como base deixar passar de 20 a 30% do sinal limpo juntamente com a distorção. Para conseguir isso utilizam splitters e enviam o sinal para mais de um amplificador ao mesmo tempo:
Como sabemos, não é para todo mundo o luxo de ter vários amps em palco. Nunca tinha lembrado de compartilhar esta solução no blog, mas com a lembrança do tema resolvi postar algo que encontrei faz tempo e que é ótimo. Atualmente existem pedais de overdrive como os Mad Professor, Fulltone e T-REX que já fazem isso internamente. A vantagem de ter um circuito como este que apresento é poder ligar todo e qualquer pedal de overdrive e distorção e obter os mesmos resultados.
Com o nome B.Blender o projeto consiste em um circuito simples com um ou dois AMPOPs que cria um “loop” onde você coloca um ou mais pedais. Através do potenciômetro “blend” você deixa passar mais ou menos sinal limpo da guitarra direto para o amplificador. Funciona como um mix. No site do projeto que você encontra AQUI existem ainda mods de ganho e volume, bem como projetos de placa. É só pegar e montar. O circuito é tranquilo e não tem ruídos, pode ser montado em uma caixa tipo um pedal com bypass e tudo.
Créditos para o desenvolvedor Sean Mac Lennan ![]()
Achados do Gambiarras
O achado do mês é um site que descobri a bem pouco tempo e desde então entro quase diariamente. O site é para quem gosta de ficar antenado com novidades sobre lançamentos no mundo musical. Também tem artigos para baixistas. O site além de muito atualizado, traz reviews de muitos produtos interessantes. Se você gosta de estar ligado no que há de mais novo no mundo da guitarra, este é o seu site. Acima da média, não é superficial e vai muito além de falar das marcas mais populares.





Você precisa fazer login para comentar.